杭州作为中国改革开放的标杆城市,其政策红利的持续释放与创新迭代,使其成为全球投资者不可忽视的战略高地。杭州从“政策红利”向“产业红利”转型的核心抓手是科技创新,始终以产业需求为导向,推动产业结构向高端化、智能化跃迁。
作Kaiyun体育官方网站 开云登录网站为全球和中国云计算大数据产业的核心阵地,杭州的政策红利的精准性、系统性和前瞻性,使其成为资本与技术汇聚的“超级磁场”。
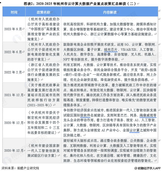
近年来,杭州市出台多项鼓励性政策,不断加大对云计算大数据产业的支持力度。2023年8月,杭州出台《杭州市人民政府办公厅关于高标准建设“中国视谷”高质量发展视觉智能产业的实施意见》,推动中国电信杭州大数据中心、浙江云计算数据中心等算力基础设施建设。2024年7月,杭州出台《杭州市人民政府办公厅关于高标准建设“中国数谷”促进数据要素流通的实施意见》,计划到2026年,建立15个以上高质量数据集,推动20个以上公共数据授权运营场景落地。


截至2025年11月,杭州市余杭区、西湖区、上城区、萧山区和钱塘区等均围绕云计算大数据出台了一系列产业政策,通过资金补贴、技术研发奖励、算力支持、鼓励人才领域等方式,推动云计算大数据产业发展。

随着一系列政策红利的持续赋能,杭州的产业链得以迅速壮大并做优做强,上下游企业紧密协作,形成了具有强大竞争力的产业集群,为杭州的经济社会发展注入了强劲动力。
目前,杭州已构建覆盖“上游硬件设备-中游服务供给商-下游应用”的全产业链条产业体系:
上游硬件设备:杭州是全球云计算大数据发展的领先地区,汇聚了中国乃至全球最密集的硬件设备供应商,包括网络设备企业(万马科技、华澜微电子、阿里巴巴等)以及数据中心企业(新中大等)。
中游服务供给商:杭州在云计算大数据技术层方面位于全国领先地位,在公有云领域企业有阿里云、华云信息等,私有云领域企业有城云科技等,混合云企业有东信软件等。
下游应用层:杭州云计算大数据应用领域广泛,包括政务云、金融云、教育云、办公云等场景,推动云计算大数据应用场景不断增加。

从区级企业数量分布来看,杭州市云计算大数据产业链企业主要分布在余杭、滨江、西湖和萧山区等,其中西湖区云计算大数据产业链企业数量最多,公有云服务供给商接近1400家左右,更有阿里云等行业龙头企业坐落于此。

目前,杭州是国内云计算大数据产业最主要的集聚地之一,近年来,产业规模呈现逐步扩大的趋势、根据杭州市统计局发布的数据显示,2020-2023年杭州市云计算与大数据产业增加值逐年递增,2023年为1818亿元,同比上涨7.8%,初步统计2024年杭州市云计算大数据产业增加值约为2000亿元。

杭州市云计算大数据产业发展较好的地区主要为西湖区、滨江区和萧山区。例如,西湖区以阿里云全球总部为核心,已形成覆盖“芯片-服务器-云服务-应用”的全产业链生态;萧山区云计算与大数据产业产值约30亿元。

杭州作为云计算大数据产业的聚集地,众多企业在这里扎根成长,形成了独具特色的产业生态。这些企业如何在市场中定位自己,如何依托杭州的资源优势进行布局,以及它们之间的协同合作情况,可以更清晰地看到杭州市云计算大数据产业的发展脉络和未来趋势。
据企查猫披露的数据显示,2021-2024年杭州市云计算大数据产业新增注册企业逐年递增,2024年产业新增注册企业数量为491家,同比上涨24%,增长幅度较大,2025年新增注册企业数量增长速度极快,截至11月,新注册企业785家。

截至2025年4月,杭州市已汇聚云计算大数据上市企业11家,独角兽企业1家,专精特精小巨人企业12家。杭州市云计算大数据产业竞争力十分强劲。

注:查询关键词为“云计算大数据”等;统计时间截至2025年11月8日,下同。
从企业分布来看,杭州市云计算大数据产业链企业主要分布在余杭区、滨江区、西湖区等地区,其中阿里云创立于2009年,位于西湖区,目前已成为全球领先的云计算和大数据服务提供商。

在云计算大数据相关领域,杭州拥有较为完善的上下游产业链布局。杭州市相继成立了余杭区未来科技城、云栖小镇、杭钢半山数字经济小镇等云计算大数据产业集聚区,吸引并集聚了一批优秀企业,为云计算大数据产业的发展提供了重要平台。

从云计算大数据产业融资情况来看,2024-2025年,杭州市云计算大数据产业融资十分活跃。从融资轮次分布情况来看,A轮及之前轮次融资数量较多,表现出杭州市云计算大数据产业的朝气,整体发展潜力巨大。
从融资区域分布情况来看,杭州市云计算大数据产业融资主要分布在余杭区、滨江区和萧山区,其中,滨江区和余杭区云计算大数据产业融资最为活跃,作为杭州市云计算大数据产业的重要集聚地,吸引了大量资本的投资。

作为杭州市科技创新的重要领域,云计算大数据产业不仅承载着推动经济高质量发展的重任,更蕴含着巨大的市场潜力和投资价值。目前,各区根据自身资源禀赋和产业基础,纷纷制定了针对云计算大数据产业的发展战略和规划,为投资者提供了丰富的选择和广阔的空间。
从杭州市云计算大数据产业区域功能规划来看,余杭区将打造千亿级云计算大数据产业链;滨江区则瞄准AIGC打造百亿级产业集群,西湖区则以云计算、基础模型、开源社区为核心,切入生态型产业赛道。


更多本行业研究分析详见前瞻产业研究院《中国云计算产业发展前景预测与投资战略规划分析报告》
同时前瞻产业研究院还提供产业新赛道研究、投资可行性研究、产业规划、园区规划、产业招商、产业图谱、产业大数据、智慧招商系统、行业地位证明、IPO咨询/募投可研、专精特新小巨人申报、十五五规划等解决方案。如需转载引用本篇文章内容,请注明资料来源(前瞻产业研究院)。
更多深度行业分析尽在【前瞻经济学人APP】,还可以与500+经济学家/资深行业研究员交流互动。更多企业数开云网址 kaiyun官方入口据、企业资讯、企业发展情况尽在【企查猫APP】,性价比最高功能最全的企业查询平台。
